Introduction
Frameworks that have been developed recently, like those by Jaganjac et al. (2024), highlights how important business doctoral education is in shaping the next generation of academics and leaders. This influence also promotes moral behavior and enhances societal welfare. The 2024 Transforming Ethics Education in Business Schools (TEEBS) initiative, along with other efforts to strengthen the incorporation of ethics into business curricula, has not yielded the profound ethical comprehension and system-level thinking necessary to address the complex global issues of today.
A review of pedagogical approaches is necessary in doctoral marketing education (that grant research oriented Ph.D.) due to the urgent need to study current consumer welfare, sustainability, and social justice. Education ought to be more thorough and transformative than conventional ethics instruction. To give students the critical thinking abilities and moral creativity required to tackle these urgent issues, Mari (2008) contends that TCR and macromarketing, which address topics like sustainability, virtue ethics, and the broader societal impacts of marketing systems, should support Ph.D. programs in adapting (e.g., Ferrell, 2021; Figueiredo et al., 2015; Heath et al., 2025; Kemper et al., 2022; Peterson, 2022).
To incorporate TCR and macromarketing into marketing doctoral programs, we have developed a comprehensive framework called the Transformative Ethical Pedagogy Model (TEPM). Experiential learning, critical reflection, systemic understanding, and interactive engagement are the four primary pedagogical pillars of TEPM. By integrating these concepts into their curricula, doctoral programs can generate morally aware researchers who can tackle urgent global issues (social justice, sustainable production, and excessive consumption). TEPM aims to prepare students for a more moral and socially conscious future in business and marketing by revolutionizing doctoral education.
To put the significance and immediacy of integrating TCR and macromarketing into doctoral education into perspective, we begin by examining the scholarly and historical evolution of macromarketing pedagogy and its intersection with transformative consumer research.
Overview - Ongoing debate and critiques of societal impact initiatives
We start with Shapiro et al.‘s (2021) reflection on 40 years of macromarketing pedagogy in the recently published Ruby Anniversary Issue of the Journal of Macromarketing, which marked the journal’s 40th anniversary. We hope the article “Walking the macro talk” advances the dialogue on how macromarketing can become a mainstream marketing focus by reflecting actual marketplace changes where societal and environmental factors are growing in importance. We intend to share with the broader macromarketing community our proposition for Transformative Consumer Research (TCR) topics’ (which overlap with macromarketing topics) suitability for inclusion in marketing doctoral coursework.
The genesis of the TCR movement occurred in 2007-08, which started as an offshoot of the Association of Consumer Research. Marketing scholars interested in consumption got together to advance our understanding of personal and collective well-being resulting from consumption- related activities (D. G. Mick et al., 2012). A biannual dialogical conference started in 2009. Participating scholars-initiated ideations and later published them in upper-tier marketing journals (such as the Journal of Business Research, Journal of Consumer Affairs, Journal of Consumer Psychology, Journal of Public Policy & Marketing, and Journal of Marketing Management). There is a clear overlap between ideas stemming from these TCR streams under the macromarketing subdiscipline (Mende & Scott, 2021; Sánchez et al., 2022). After investigating and analyzing current societal and environmental factors, both are the foci under a macromarketing prism, particularly in the last 15 years (Fig 1).
The debate surrounding the significance and history of TCR and the justifications for its acceptance in our Ph.D. programs are well known (Mari, 2008). The TCR movement has argued for the incorporation of TCR perspectives into marketing education, which envisions “Marketing as a Force for Good” (Mende & Scott, 2021), aligned with the shift of research focus regarding TCR and macromarketing into marketing education, according to the positive monotonic relationships illustrated in Figure 1.
The trendline equation y = 51.429x^2 - 139.77x + 85.2 (R² = 0.950) indicates a significant increase in published works, highlighting widespread research interest in these topics. The power trendline compares measurements that increase at a specific rate, keyword search data shown by plotting research and authoring activity in publications by periods with a good fit of the line (y = 3.0467x3.2208, R² = 0.937) demonstrates the increasing publishing activity, especially the last three periods (1997-2007, 2008-2017 and 2018-2023).
Comparing the previous periods as illustrated in Figure 1 with the published activity in 2024 “societal” [2024 (x = 6): 172 works, 2018-2023 (x = 0 to 5): 873 works (average per year = 873/6 = 145.5)], “environmental” [2024 (x = 6): 239 works, 2018-2023 (x = 0 to 5): 1010 works (average per year = 1010/6 = 168.33)], “macromarketing” [2024 (x = 6): 127 works, 2018-2023 (x = 0 to 5): 638 works (average per year = 638/6 = 106.33)], “macromarketing + marketing education” [2024 (x = 6): 19 works, 2018-2023 (x = 0 to 5): 63 works (average per year = 63/6 = 10.5)] and based on the following polynomial equations for each specific topic
-
Societal: S(x)=145.5x+873
-
Environmental E(x)=168.33x+1010E(x)=168.33x+1010
-
Macromarketing M(x)=106.33x+638M(x)=106.33x+638
-
Macromarketing and Marketing Education ME(x)=10.5x+63ME(x)=10.5x+63
From 2018–2023 to 2024, published works on all subjects showed an upward trend, with environmental works exhibiting the largest increase. According to the data, research is becoming more socially and environmentally conscious, which reflects broader societal trends and issues.
Continued growth in these areas is likely driven by ongoing global issues and the increasing importance of integrating societal and environmental considerations into various fields, including marketing. In the previous year (2024), environmental issues became more significant because of the pressing need to address sustainability. This trend is anticipated to increase as more researchers concentrate on these problems. Further, the increase in publications on macromarketing suggests that scholars and researchers are still interested in the connection between marketing and societal issues or the societal impact of marketing. Overall, we find at least 38 peer-reviewed academic papers on these topics in the past five years in major marketing journals – an impressive trend indeed.
However, their inclusion has been marginal so far in marketing higher education. We firmly agree with Hunt (2020, p. 290), who believes that the macromarketing component of the marketing discipline risks being marginalized if macromarketing education fails to be incorporated into business school doctoral curricula. It is impressive that macromarketing has remained on the margins of the business school curriculum for decades (Peterson, 2021; Radford & Hunt, 2008).
While there is growing scholarly support for integrating macro-level and societal impact topics into business education, it is important to recognize that this perspective is not universally accepted. Critics argue that business curricula should primarily focus on foundational management and marketing skills that directly enhance organizational performance (Vítečková & Houdek, 2025). In addition, new research indicates that integrating ESG and societal impact initiatives can sometimes lead to virtue signaling, greenwashing and superficial compliance rather than a genuine shift in institutional priorities or student values.
The opposition to ESG frameworks, especially in the U.S. and portions of Europe, has intensified, with some businesses reducing their pledges because of financial, political, or reputational pressures (Fox et al., 2024). The authenticity and long-term viability of such initiatives have come under growing scrutiny, especially when they are perceived as being driven more by branding than by strategic foresight (Eccles, 2024). These critiques underscore the complexity of curricular reform and the need for nuanced, balanced approaches that integrate genuine societal concerns without neglecting traditional business competencies.
Business schools have accomplished a lot. There is growing evidence that TCR/macromarketing topics will become more prominent in our curricula. In a recent commentary, Reppel and Beninger (2025) reflect on the ‘holixec’ education framework introduced by Batat (2024) about macromarketing scholarship in marketing pedagogy literature. Tomasella et al. (2024) propose ways to integrate the UN Sustainable Development Goals (SDGs) into the marketing curriculum using the 3Es framework (Engage, Expand, Enact).
Still, a lot more work needs to be done. As stated by Cross et al. (2022), marketing scholars ought to broaden their scope to encompass the welfare of society. Recent calls for “meta-education,” which challenge the status quo and prepare the next generation of leaders to address pressing global issues, have been made by Kozinets (2025). Thus, a greater critical engagement with the larger social and environmental context of business education is no longer optional.
Academic research on micromarketing often focuses on the relationship between consumption and quality of life (Christie & De Villiers, 2023; Ganglmair-Wooliscroft & Wooliscroft, 2019; Kilbourne et al., 1997). However, the field lacks cohesion, with studies using different paradigms, theories, and methodologies even when addressing similar topics. The TCR movement aims to coordinate studies that help understand well-being (e.g., Christie & De Villiers, 2023; Kilbourne et al., 1997).
Mesomarketing is concerned with creating sustainable organizational structure and culture strategies, while micromarketing focuses on promoting consumption patterns through the development, communication, distribution, and exchange of goods (e.g., Shultz, 2017; Thomas, 2018). Both micro and mesomarketing contribute to sustainable systems and benefit businesses, which is why macromarketing embraces them. More unbiased and trustworthy statistics are needed to support marketing and sustainability trends (Jung & Kim, 2023).
However, there is now a pressing need to rethink marketing strategy by ensuring and shaping a significant contribution to a forward-thinking intellectual framework that supports the study and practice of consumer welfare and quality-of-life research for all stakeholders affected by consumption worldwide (e.g., Christie & De Villiers, 2023). Kemper, Moscato, and Kennedy (2022) wrote an editorial in a Special Issue of the Journal of Marketing Education emphasizing this need. Bradshaw and Tadajewski (2011) and Holbrook (2005) argue that marketing education will become irrelevant if it fails to address societal issues and adopt a broad perspective. They suggest that the system needs to be reconfigured and restructured to incorporate social and environmental concerns into marketing education. It would require hacking the system to bring about the necessary changes.
Consequently, there may be a need for our marketing doctoral coursework to be reformed, and the best strategy to reform it might be by strengthening the inclusion of the current TCR/macromarketing topics. This approach complements the transformative marketing education (TME) concept introduced by Kumar, Rajan, and Garg (2024), which is critical for the future of marketing education. We hope this article may help marketing academics widen the strategic scope and consider the TCR/macromarketing topics to guide marketing science and practice transformation to its new era under the new triptych of social responsibility, respect, and resilience. In the next section, we discuss the transition of TCR/macromarketing topics in marketing education, especially in marketing curricula and doctoral coursework.
Historical Perspective
To better understand the roots of this marginalization and the evolution of macromarketing and TCR within academic discourse, we now turn to a historical perspective that traces their development and positioning within marketing education.
The transition of macromarketing topics in marketing curricula and doctoral coursework
Doctoral marketing programs must constantly defend their goals, curriculum, and graduates’ achievements (Bearden et al., 2000; Mari, 2008). Business schools offer very few macromarketing courses at any level - BBA, MBA, or Ph.D. (Kemper et al., 2022; Yaday, 2020). Typically, marketing and business curricula cover macromarketing topics in some marketing and society and marketing ethics courses (Kemper et al., 2022; Pittz et al., 2020).
However, such offerings have not been plentiful during the last two decades (DeQuero-Navarro et al., 2021; Paul, 2019; Shapiro, 2006). Catterall et al. (1999) highlight the issues and consider the possibilities of incorporating critical reflection into the marketing curriculum, examining how these critiques challenge conventional marketing thought (rarely examined in the marketing classroom), as seen in studies by Dahl et al. (2018) and Catterall et al. (2002).
On the other hand, the article by Weinberger and Lusch (2023) seems to open a new avenue for the interdisciplinary approach in macromarketing practice, education, and scholarly research by underlying the perspective of cultural knowledge and its effects on product creation, marketing communications, and marketing education (e.g., Pittz et al., 2020). They demonstrate the need to integrate and expand various marketing, sociological, and management research in line with Schultz and Wilkie (2021). Additionally, they emphasize the importance of utilizing customers as a resource for production and recognizing marketers’ cultural expertise.
So, why has macromarketing been a relatively neglected academic marketing subject? Does the educational background of older generations of marketing academics (from decades when economics and sociology institutions were separated) matter? Is there an epistemic barrier to the marketing discipline or a “myopia” among marketing instructors regarding the role of macromarketing?
The limited integration of macromarketing and Transformative Consumer Research (TCR) topics in business school curricula can be attributed to several interrelated structural and epistemic barriers. A major contributing factor is still institutional inertia, since many business schools place more emphasis on market-driven results and conventional measures of academic achievement than on updating their curricula to address new societal issues (Vítečková & Houdek, 2025). There is evidence of faculty opposition to curriculum changes, particularly when these changes require interdisciplinary cooperation or challenge long-standing disciplinary conventions.
From an epistemological standpoint, normative, systemic, and critical viewpoints, which are essential to macromarketing and TCR, are often marginalized due to the prevalence of positivist and econometric paradigms in business education. Alternative frameworks find it difficult to gain traction because these paradigms tend to place more emphasis on managerial effectiveness and measurable results than on broader societal impact.
Effective creation and delivery of such content is further limited by the fact that many programs lack faculty with specific expertise in macromarketing or societal impact. Lastly, despite mounting external pressure to the contrary, some educators and administrators continue to believe that subjects like sustainability, ethics, and social impact are ancillary rather than essential to business education (Eccles, 2024; Fox et al., 2024).
Although Hutton and Cappellini (2022), in line with Dholakia (2012), recommend addressing epistemic hurdles to critical thinking in marketing studies (such as those of George Fisk and Mark Peterson), it would help macro-marketers adjust and react to shifting markets, marketing, and social structures. These recommendations range from leading the way across disciplines to create a more sustainable society, to centering the field around societal development concepts (Ekici et al., 2021), to enhancing metacognition (Reavey & Zahay, 2022). Watson et al. (2024) propose a pedagogical approach by employing a scaffolded use of controversial statements to prepare students with deep and consistent critical thinking and problem-solving skills for the macro-level complexities of today’s marketplace.
In their discussion of the discourses of marketing and development toward “critical transformational marketing research”, Tadajewski et al. (2014) successfully describe their strategy as “critical intolerance” due to epistemic hurdles. When reviewing the research environments for critical marketing studies across diverse worldwide contexts, studies conclude that the UK and Nordic Europe have the most favorable epistemic climates (Khanijou & Zakariah, 2023). Revolutionary marketing research should be the primary focus of this area.
According to the above critical reflection, a growing academic agenda is emerging as one of the prominent subjects in pedagogical macromarketing in the coming years. It will, of course, stimulate coverage of macromarketing topics in doctoral programs. According to Dholakia (2012), critical marketing and consumer research studies require an elevated macro-level perspective. Zarzosa (2022) has recently acknowledged the necessity of integrating TCR into the marketing curriculum, explaining how marketing educators can help students develop solutions that address macro-level marketing concerns. The aim is to urge TCR scholars to take multiple paradigmatic approaches as part of a three-pronged strategy that includes an initial ‘provisional and moral agnosticism’ and pursue TCR-led activism (Tadajewski et al., 2014).
Transformative Consumer Research (TCR) approach in macromarketing
Transformative Consumer Research (TCR) has been acknowledged for more than fifteen years as a unique theory-based research technique. Consequently, wider acceptance of the possibility of more useful consumer behavior research emerged. Now TCR is the premier tool for examining how consumption contributes to many of the social issues that currently afflict our society (Mende & Scott, 2021). It is the favored approach to investigate how utilitarian approach plays in numerous social issues that currently torment our society (Davis & Ozanne, 2019).
TCR was first used by Mick (2006) to argue that effective research may focus on creating solutions to customer problems instead of just exploring methodologies to influence consumer behavior better. With its emphasis on consumer welfare and aim of promoting, funding, and publishing research that enhances life quality for all creatures involved in or impacted by global consumption patterns and practices, TCR has become a noteworthy scholarly movement (Saatcioglu & Corus, 2019). A group of academic researchers investigating novel research methods with significant societal impact is known as a movement (Davis & Ozanne, 2018).
As it sits at the nexus of service and transformative consumer research and focuses on well-being outcomes related to service and services, this movement resembles the macromarketing tradition in some ways (D. G. Mick et al., 2012). It continues to influence emerging areas in macromarketing literature, such as transformative consumer and service research (Melé et al., 2022).
The macromarketing literature prioritizes the overlapping and systemic relationships between markets, market actors, and societal influences (Figueiredo et al., 2015). However, there are particular distinctions. TCR emphasizes the societal and situational aspects of consumer well- being in particular (Petkus, 2010). As a result, whereas the TCR agenda adopts a more micro-level consumer-centered strategy, the macromarketing research stream is motivated by a theoretical perspective that emphasizes markets as units of analysis (Krasnikov et al., 2024).
Most consumer researchers usually operate in wealthy settings, which may restrict their comprehension of social issues like poverty. Thus, combining consumer research with other academic fields is worthwhile and fruitful in investigating prospects for reducing poverty. Blocker et al. (2013) state that Transdisciplinary Consumer Research (TCR) can improve our scientific comprehension of social issues and help us create solutions that work in various cultural contexts (Hanson & Polk, 2018). It is admirable that they are dedicated to offering significant solutions rather than just gathering data to increase sales (Steelman et al., 2021).
However, the operational challenges faced by TCR should not be overlooked. A new collaborative framework will be essential for managing larger research teams involving motivated stakeholders. Researchers should be encouraged to engage in this transformative approach, especially given the urgency of many consumption-related issues today. Previously, consumer research relied heavily on surveys and focus groups led by specialists in singular fields, such as marketing, anthropology, medicine, or public health. TCR argues that social issues are complex and resist simplistic solutions. Thus, a transdisciplinary approach is necessary to challenge traditional research paradigms and provide comprehensive solutions to consumption-related problems.
As stated by Lee et al. (2013), studies on anti-consumption provide insight into how consumer rejection and non-choice can support cultural and societal change. People can impact society by choosing to live their own lives and abstain from consumption. Anti-consumption encourages actions that oppose damaging practices, which aligns with pro-social and environmental initiatives (García-de-Frutos et al., 2018). Commentary by Figueiredo et al. (2015) explores the development, well-being, and social inequality, examining how markets impact resource management and consumer agency. Their work encourages the integration of macromarketing and transformative consumer research.
The TCR topics and their importance
Transformative Consumer Research, which aims to inspire, stimulate, and promote consumer welfare and quality-of-life research for all people worldwide impacted by consumption, is one of the critical initiatives of the Association for Consumer Research. Every two years, this conference meets to further the TCR’s purpose of understanding and improving personal and collective well- being as influenced by consumption-related activities, using the dialogical/interactive format. for Examples of past TCR tracks are included in Appendix 1, Table 1.
Following the TCR mission, the design of these tracks tackles pressing well-being issues, such as individual, societal, and environmental, that are a function of consumer behavior and subsequently create new knowledge. However, Ozanne et al. (2017) argue that stakeholders must use this research to enhance their lives in measurable ways besides knowledge creation. Therefore, TCR conferences run two other tracks focusing on leveraging theory-guided research and implementing solutions.
Societal and environmental factors constantly create ethical challenges for individuals (Gottlieb, 2019). Including TCR topics in doctoral marketing education helps students stay informed about these changes and adopt relevant strategies (Zarzosa, 2022). Future researchers and practitioners will be better prepared to handle important ethical quandaries thanks to the various ethical issues surrounding TCR, highlighting their significance in business ethics education (Arman & Mark-Herbert, 2024). The societal implications of luxury consumption are highlighted by recent research in transformative luxury, which questions conventional wisdom (e.g., Batat et al., 2025; Cristini et al., 2022; Pai et al., 2022). Furthermore, research on digital issues looks at the moral complexities of consumer power and vulnerability in a digital world, focusing on consumer empowerment and protection in the big data and technology era.
Similarly, TCR topics, such as mindfulness and its linkage to healthful eating, illustrate how individual-level transformations can contribute to broader societal health benefits (Hussain et al., 2021; Tapper, 2022). Studies on de(re)contextualized food systems and sustainability highlight the need to align marketing practices with global sustainability goals. They do so by emphasizing ethical considerations in the production and consumption of food (Herrero et al., 2021). Similarly, topics such as transformative service research and related public policy (Boenigk et al., 2021) and consumer financial well-being (Sarofim et al., 2020) have been addressed by TCR researchers. These topics exemplify the depth and breadth of TCR’s contributions to comprehending and directly addressing ethical marketing challenges (Béné et al., 2019).
Over the last decade, the current cadre of marketing experts studying consumer behavior has chosen these TCR subjects as cutting-edge research issues (Singh et al., 2022). Marketing Ph.D. programs that educate the next generation of marketers must teach and address these themes. This study, by collecting primary/secondary data, shows the inclusion of some cutting-edge consumer research subjects in the top marketing Ph.D. programs (Ozanne et al., 2024).
AACSB has introduced new standards requiring business schools to act as catalysts for the societal good, influencing over four million students globally to become agents of positive change (Steidle et al., 2024). Top business schools like Harvard and INSEAD emphasize training MBAs to create a positive societal impact. Harvard claims its education fosters a ‘lifelong impact,’ while INSEAD graduates aim to use business as a force for good. However, a 2022 article in The Economist reveals that MBA managers often increase returns on assets by suppressing worker wages rather than boosting sales or productivity. Despite the introduction of new syllabus modules like “Reimagining Capitalism” and “Business and Society” to address these issues, the curricula of doctoral marketing programs have not yet caught up.
Drawing on the theoretical and conceptual foundations of the TEPM model, as outlined in the next section, this pedagogical innovation can be grounded in established academic discourse.
Theoretical and Conceptual Framework
Frame of Reference
The pedagogical foundation for integrating macromarketing and Transformative Consumer Research (TCR) into doctoral business education is provided by our proposal, which is grounded in educational theories that prioritize transformative, critical, and experiential learning. Three main frameworks serve as the foundation for this strategy: 1) Mezirow’s Transformative Learning Theory (1991), 2) Freire’s Critical Pedagogy (1970), and 3) curriculum design models, such as Backward Design (Wiggins & McTighe, 2005). Both traditional and doctoral-level marketing education have their benefits and drawbacks, as evident in their comparative analysis (e.g., Roy, 2025).
The Theory of Transformative Learning suggests that doctoral students can change their perspective by critically examining their assumptions. Including social and ethical issues in doctoral programs, his method emphasizes discourse, experiential learning, and critical reflection to promote both intellectual and personal development (Stork, 2024). Although Mezirow has been successful in promoting individual change, it has come under fire for failing to interact with larger social and political structures and for generally underestimating the systemic and collective change necessary for societal impact (e.g., Law & Collard, 1989; Marsick et al., 2025).
The educational philosophy of Freire’s Critical Pedagogy, however, is overtly political and liberating (e.g., Zembylas, 2025). According to Freire, education promotes freedom by encouraging critical thinking about social injustices and power relations. Education is a free practice that encourages students to engage in dialogical inquiry about social injustices and power dynamics, according to Freire. By fostering students’ political consciousness, his concept of “conscientization” emphasizes the importance of helping them become change agents. Academics studying marketing are encouraged to be socially and ethically conscious by this approach. However, Freire’s pedagogy can be challenging to operationalize in the structured and often rigid frameworks of doctoral programs, where academic rigor and research productivity are highly valued.
Learning outcomes, assessments, and instructional strategies can all be systematically aligned with the help of curriculum design models like Backward Design. These models are helpful for logically and quantifiably integrating macromarketing and TCR subject into the curriculum. They might not, however, have the transformative and critical elements highlighted by Mezirow and Freire unless specifically modified. Therefore, they must be carefully incorporated to support deeper pedagogical goals, even though they help structure the delivery of content.
Proposed Theory and Theoretical Model
Building on the complementary strengths of Mezirow and Freire, this study proposes the Transformative Ethical Pedagogy Model (TEPM) as a guiding framework for doctoral marketing education. To develop morally upright scholars who can change society, TEPM combines critical reflection, dialogical engagement, systemic understanding, and experiential learning.
The first TEPM pillar, critical reflection, is based on Mezirow’s theory and challenges students’ assumptions about markets, consumer behavior, and their academic roles. A significant change in viewpoint is encouraged by this introspective process. Inspired by Freire’s pedagogy, the second pillar, dialogical engagement, places a strong emphasis on collaborative learning settings where students and teachers examine ethical, social, and environmental issues. Students are empowered to participate in societal change through this dialogical process actively.
Systemic and contextual understanding, the third TEPM component, utilizes curriculum design principles to ensure that learning objectives encompass TCR and macromarketing subjects. It means drawing attention to the broader goals of social impact, sustainability, and ethical reasoning. To close the knowledge gap that exists between theory and application, TEPM emphasizes experiential and action-oriented learning through community engagement, policy analysis, and real-world case studies.
The TEPM framework, while making substantial contributions to the field, considers both conceptual and practical uncertainties. One of the primary obstacles to measuring and accurately evaluating the reflection required for real change is choosing the right approach (Flierl & Hamer, 2019; Liu, 2017). Additionally, the rigid structure typical of doctoral education may conflict with the political and open-ended character of Freirean discourse. Additional tensions arise in pedagogy, content, and assessment—especially when integrating TCR and macromarketing—which require careful planning to support ethical development (Heath et al., 2025).
Although TEPM places a strong emphasis on experiential learning, it often lacks clear strategies for transforming classroom knowledge into social action because closing the gap requires sustained engagement and institutional support, as already observed in the scholarly discussion of ethics of radical and transformative education in the adult educational context (e.g., Hoggan & Hoggan-Kloubert, 2023).
Based on Mezirow’s Transformative Learning Theory and Freire’s Critical Pedagogy, the Transformative Ethical Pedagogy Model offers a convincing framework for incorporating TCR and macromarketing into doctoral marketing education. With a focus on critical reflection, dialogical learning, systemic understanding, and experiential engagement, TEPM meets the complex demands of producing scholars who are ethically conscious and informed. The ability to recognize and resolve the ambiguities in these constructs, however, is essential for the success of curriculum design and pedagogical implementation. Future research and practice should focus on refining these elements to ensure that doctoral education not only informs but also transforms.
Methodology and findings
Building on this conceptual foundation, we now turn to the methodological approach and empirical findings that support the integration of TCR and macromarketing into doctoral marketing education. This study employed a qualitative content analysis approach to examine the integration of Transformative Consumer Research (TCR) topics in the curricula of the top 50 marketing doctoral programs globally. The methodology followed a structured, multi-phase process grounded in established content analysis principles (Krippendorff, 2019), ensuring transparency, replicability, and analytical rigor.
Data Collection and Inclusion Criteria
We compiled a list of the top 50 marketing doctoral programs using the UTD Top 100 World Rankings of Business Schools Based on Research Contributions. These programs were offered by 39 business schools (78%) and 11 management schools (22%) across six countries: the United States, Canada, the Netherlands, Hong Kong (PRC), the United Kingdom, and Singapore. Notably, 41 of these programs (82%) were based in the United States.
Our analysis focused on courses related to consumer behavior, as these are most likely to include TCR-relevant content. We included both course descriptions and syllabi that were publicly available online. In total, we analyzed 73 course descriptions/syllabi, and 7 seminar descriptions related to consumer behavior and adjacent fields. Programs without accessible syllabi or course descriptions were excluded from the primary analysis, but noted for transparency.
Coding Procedures
The analysis employed a five-phase qualitative content analysis process to examine the course materials systematically. First, meaning units—specific segments of text from course descriptions and syllabi related to content, objectives, readings, and assignments—were identified. These units were then condensed to retain their essential meaning while reducing textual volume. In the coding phase, each condensed unit was assigned a label that captured its core idea, with codes developed inductively and refined iteratively to allow for emergent themes.
Next, categorization grouped related codes into broader categories based on thematic or contextual similarities. Finally, thematization involved deriving latent themes from these categories to uncover deeper interpretive insights, addressing questions such as why a topic was included and how it related to consumer well-being. The coding framework was collaboratively developed by three researchers who initially coded the data independently. Group discussions were held to refine and consolidate the coding scheme, and any discrepancies were resolved through consensus, ensuring consistency and reliability in the analysis.
TCR Topic Mapping
We compared the derived codes and categories to the 13 recognized TCR topics (refer to Appendix 2) to determine whether TCR content was present. If a course covered one or more of these subjects, either overtly or covertly, it was deemed to contain TCR content. For a TCR theme to be included, it had to be directly mentioned or significantly aligned with its guiding principles (e.g., sustainability, ethical consumption, public policy, or consumer well-being).
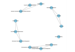
In order to achieve the methodological rigor of the study, the TCR Topic Mapping visualization was developed using Python with the NetworkX and Matplotlib libraries (see Fig.2). These tools enabled the creation of a network-style layout that visually clusters the 13 recognized TCR topics into five thematic groups: Governance, Risk, Operations, Sustainability, and Reporting. This visualization builds on the structured, five-phase qualitative content analysis process used in the study, which included inductive coding, categorization, and the thematization of 73 course descriptions and syllabi from the top 50 global marketing doctoral programs. The visualization demonstrates both overt and covert curricular alignments with TCR principles, including sustainability, ethical consumption, and consumer well-being, by comparing the derived codes and categories to the TCR framework. The use of Python-based visualization tools ensured analytical transparency and reproducibility, aligning with the study’s commitment to methodological rigor and clarity.
Reliability Measures
We used several methodological precautions to increase the validity of our results. In order to cross-validate findings from various data sources, we first employed triangulation by examining both primary data—syllabi that were directly obtained from program directors—and secondary data—syllabi that were made publicly available. Second, we had three researchers independently code the data to guarantee inter-coder agreement. Iterative discussions were used to maintain coding consistency, and any disagreements were settled by consensus to guarantee interpretive alignment (see Beck et al., 2024). Lastly, we used a three-point rating system to evaluate the level of TCR topic coverage for the primary data: 1 = denoted minimal coverage, 2 = moderate coverage, and 3 = extensive coverage. A more thorough assessment of the degree to which TCR themes were incorporated into the curricula was made possible by this scale.
Primary Data Collection
To validate our secondary analysis, we contacted program heads/coordinators of all 50 programs, requesting syllabi for consumer behavior and related courses. We received 20 complete syllabi from 14 programs. These were anonymized and labeled numerically for confidentiality (see Table 2 in Appendix 2). The same coding and rating procedures were applied to these syllabi. Findings from the primary data closely mirrored those from the secondary analysis, reinforcing the conclusion that TCR topics are underrepresented in marketing doctoral curricula.
Recommendations based on our findings
This article contributes to the scholarly dialogue on the positioning of TCR and macromarketing within mainstream marketing, with specific attention to their theoretical legitimacy and curricular relevance in marketing doctoral education. It emphasizes a central challenge for modern business schools – incorporating TCR and macro marketing into doctoral training despite their conceptual overlaps. Both fields reflect fundamental transformations in the marketplace, where societal and environmental concerns increasingly shape consumer behavior and marketing practice. Integrating these perspectives is therefore essential to ensure that our doctoral education remains responsive to the broader socio-economic context of marketing scholarship.
However, after extensive research on the top 50 marketing doctoral programs globally, our study finds that current doctoral coursework lacks substantial coverage of macromarketing and TCR topics. Enhancing students’ understanding of the ethical nature of consumption, consumer ethics, and related issues requires the incorporation of macromarketing and TCR into marketing doctoral programs. A new generation of marketing scholars who are skilled at carrying out thorough research and fervently dedicated to encouraging ethical practices in their work will be fostered as a result. This new emphasis on knowledge and skill development is essential as companies respond to mounting stakeholder pressure to align their operations with sustainable and ethical principles, committed to the welfare of society and consumers. Students can be given the resources they need to meet these demands by marketing educators.
It should be noted that our research is hamstrung by one major constraint: the availability of accurate data. We relied on the data we found through our web search; however, not all the information we were seeking was available. Even when available, it may not have been accurate or up to date. We conducted exploratory primary research to validate our results from the secondary data analysis; however, only a small number of doctoral programs (14) responded to our request for data.
Besides our interest in macromarketing education, we understand the significance of conducting detailed micromarketing research that considers industry and global trends in TCR, specifically emphasizing customers’ well-being (as seen in the work of Aghani et al., 2021). It is imperative since younger generations seek a more comprehensive perspective on their work and purpose (Jahari et al., 2022). College undergraduates are increasingly pursuing Ph.D. degrees and will need to know these subjects. Our article aims to advance the conversation on how TCR/macromarketing can be more closely linked with mainstream marketing and how it can be taught in doctoral coursework. Additionally, it highlights the worldwide challenge to modern business schools, which is why and how TCR must be immediately integrated into relevant perspectives in marketing doctoral programs, given the overlapping topics of macromarketing and TCR. Both reflect fundamental marketplace changes, where societal and environmental factors are becoming more critical. Marketing education must adapt to these changes.
Incorporating macromarketing and TCR topics in the Ph.D. program curricula is necessary to reflect the new marketplace dynamics. Our discussion reiterates Mick’s (2005) plea for doctoral education to welcome, support, and educate emerging TCR scholars. Mari (2008) establishes a TCR viewpoint and explains why marketing doctoral programs should be altered. Additionally, he suggests concrete ways to include a TCR viewpoint in Ph.D. programs. However, even after 25 years of that initial call, our doctoral programs remain 'bastions of the status quo" (Lutz, 1997). To keep marketing education relevant to the marketplace today and maintain its currency, marketing educators must include these TCR and macromarketing topics in the marketing doctoral coursework.
Adjusted Pedagogically Grounded Curriculum Framework
To operationalize this integration, we propose an adjusted Pedagogically Grounded Curriculum Framework (see Fig.3) that aligns with the principles of Transformative, Experiential, and Participatory Marketing Pedagogy (TEPM). The proposed framework is grounded in fundamental pedagogical principles that prioritize both experiential and critical learning, and our theoretical insights and empirical findings inform it. The curriculum encourages critical reflection, dialogical engagement, and systemic understanding by drawing on Mezirow’s Transformative Learning and Freire’s Critical Pedagogy. Experiential and action-oriented learning strategies, including real-world case studies, community engagement, and collaborative projects, complement these principles. TEPM framework utilizes Backward Design principles to ensure that learning objectives and instruction align. Particularly about TCR and macromarketing, it could focus on systemic awareness, societal impact, and ethical reasoning.
Grounded on the theoretical TEPM framework, next we provide some actionable recommendations, that span from foundational principles, curriculum content, pedagogical strategies, assessment and impact, to institutional ecosystem. The proposed curriculum comprises the primary pillars (including core courses, electives, seminars, and experiential learning) focusing on macromarketing and societal impact. It addresses issues at the policy and systemic levels, aligning with Onel et al. (2025). Transformational inquiry is employed to emphasize qualitative and participatory approaches in research methods, and “Advanced Consumer Behavior” integrates TCR themes, such as sustainability and well-being.
Seminars and electives that focus on specialized topics (e.g., multidisciplinary approaches to TCR, sustainability, and ethical marketing) can help doctoral students broaden their perspectives and solidify their foundational knowledge (see Subrahmanyam, 2026). In these classes, students can learn more about consumer behavior and its impact on society. Through creative case studies, policy analysis assignments, challenge-driven social impact projects, and community-based projects, the curriculum can also integrate experiential learning to put abstract concepts into real-world contexts. This practical approach bridges the gap between theory and practice, encouraging critical thinking, reflective practice, cooperative teamwork, and open communication—all essential pedagogical strategies for equipping students to address complex social issues.
Evaluation techniques for TCR training have been developed, and the outcomes demonstrate improved student involvement and effectiveness (e.g., Stevens & Caskey, 2023). Policy briefs, community project reports, and portfolios are examples of real-world assessments that measure students’ understanding and impact on the world. Follow-ups after graduation that monitor graduates’ enduring contributions to society serve to reinforce the long-term advantages of transformative education. Significant institutional support will be required for this critical change, including the ongoing development of teaching methods and alums engagement resources that foster continued involvement and growth in a socially conscious academic environment. It will ensure that TCR themes are incorporated into research agendas and course curricula, addressing current gaps.
To connect classroom instruction with real-world social action, the curriculum incorporates resources such as internships and capstone projects. By balancing critical thinking with academic rigor, these components guarantee that students are not only knowledgeable, but also equipped to make a significant impact.
Specifically, for incorporating TCR and macromarketing courses, this proposed theoretical framework highlights the importance of integrating transformative, critical, and experiential learning principles into marketing doctoral education. Additionally, to address the current curriculum gaps in prestigious programs, societal, ethical, and systemic themes are introduced explicitly. It provides academics with the ability to advance social change through their research and academic pursuits. These results informed our final thoughts on the framework’s broader implications, as well as the future direction of marketing doctoral education.
Limitations
We recognize the numerous challenges that arise when incorporating TCR and macromarketing into PhD programs, including issues such as curriculum overload and the erosion of fundamental disciplinary skills. These paradigms may be opposed by faculty members out of ignorance or skepticism (Mende & Mick, 2024). TCR’s focus on social impact and normative orientation, which some critics contend go against the traditional academic values of objectivity and rigor, could cause it to be marginalized in mainstream marketing education. Further limiting the scope and speed of curriculum reform may be institutional inertia and a lack of funding. Even so, recent studies show that TCR is being increasingly used to address urgent societal issues. According to Mende and Mick (2024), interdisciplinary, experiential, and dialogical learning models can enhance doctoral education. Programs can adapt TCR and macromarketing concepts within pre-existing frameworks by encouraging gradual integration, as our suggested framework facilitates. Effective change management strategies and institutional incentives should be the focus of future research to encourage broader adoption and overcome structural barriers.
A few methodological limitations remain which are common for similar studies, such as potential biases of the coders, subjectivity of interpretation, small sample size and limited generalizability. We could not report Cohen’s Kappa, or Krippendorff’s Alpha, or any interrater reliability statistic due to the nature of our data. However, we employed the common techniques to overcome these limitations (such as triangulation, coder checking and open/iterative discussion) widely used in similar studies (Beck et al., 2024).
Conclusions
The findings highlight a critical and urgent gap. TCR and macromarketing have a low presence in marketing doctoral programs. Even though societal and environmental concerns are becoming more and more important, these important areas are still mostly disregarded, according to our analysis of the top 50 marketing PhD programs. Doctoral students who lack the systemic perspective, ethical knowledge, and practical tools required to address urgent issues such as social justice, sustainability, and consumer well-being are hindered in their development by the shortcomings in this curriculum. Therefore, TCR and macromarketing should be integrated into the core curriculum of doctoral programs to prepare the next generation of marketing scholars for the intricacies of a rapidly changing marketplace. This will bring academic training into line with the changing needs of stakeholders and the rising demand for ethical, impactful research. It is a necessary reaction to changes in the real world rather than a theoretical assertion.
The findings also underscore the importance of creative, student-centered teaching strategies that promote critical thinking and moral development. Students can get ready for significant change with the aid of dialogical learning, experiential projects, systemic analysis, and critical reflection. We acknowledge that there are practical and institutional obstacles to such reforms (e.g., limitations of the data and academic inertia). Nonetheless, our initial results demonstrate the present contempt for TCR and the necessity of group efforts. To advance curriculum reform and facilitate resource sharing, cooperation among academics, institutions, and industry stakeholders is essential. To develop responsible decision-makers and creative problem-solvers, marketing education must broaden its ethical and societal focus. A calculated move toward a future that is more socially conscious, equitable, and sustainable is to incorporate macromarketing and TCR into doctoral programs.
Our shared willingness to innovate, adapt, and put ethics first will determine the direction of marketing education in the future. We can guarantee that the field stays rigorous, relevant, and sensitive to the demands of the modern world by rethinking doctoral programs today.












